欢迎来到内蒙古矿业协会官方网站!今天是:

政策法规 Policies and regulations

当前位置:首页>政策法规>国家法规

国家法规

14矿种地质勘查规范发布!

来源:发表时间:2018-07-17 浏览次数:7428   关闭

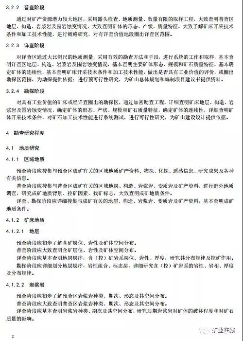
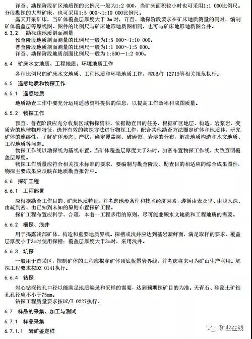
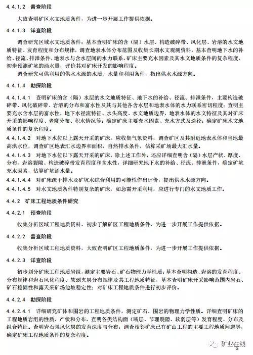
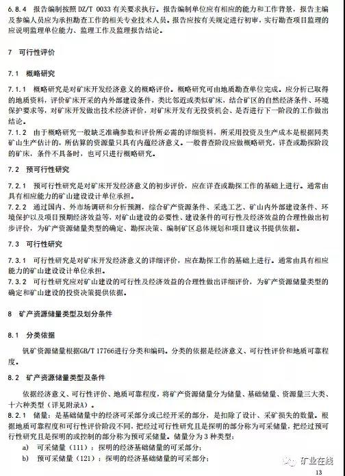
7月5日,自然资源部发布6项共计14个矿种的推荐性行业标准,分别为:


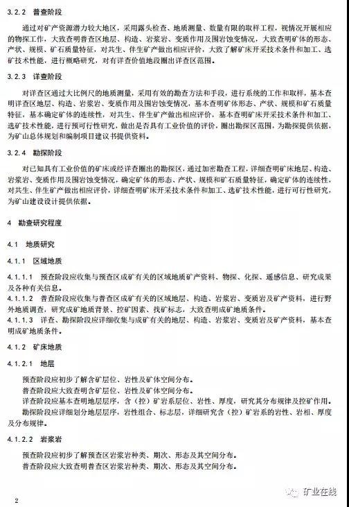
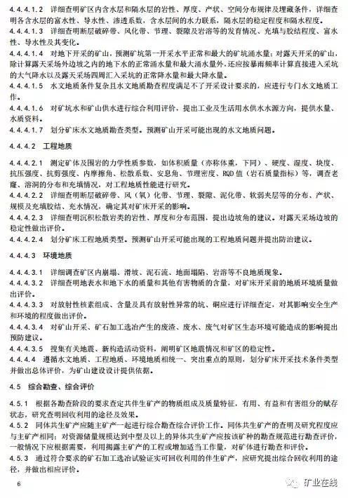
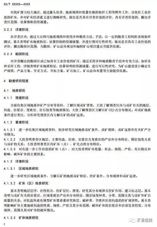
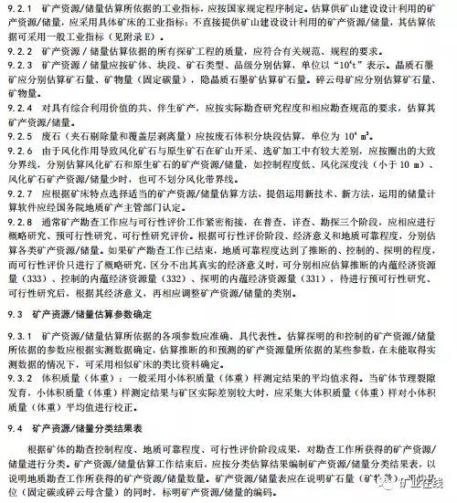
《DZ/T 0321-2018 方解石矿地质勘查规范》

《DZ/T 0322-2018 钒矿地质勘查规范》

《DZ/T 0323-2018 硅灰石、透辉石、透闪石、长石矿产地质勘查规范》

《DZ/T 0324-2018 蓝晶石、红柱石、矽线石矿产地质勘查规范》

《DZ/T 0325-2018 石膏、天青石、硅藻土矿产地质勘查规范》

《DZ/T 0326-2018 石墨、碎云母矿产地质勘查规范》




以上6项14个矿种的地质勘查规范于2018年11月1日起实施。


其报批稿件的具体内容如下(下载见文末):


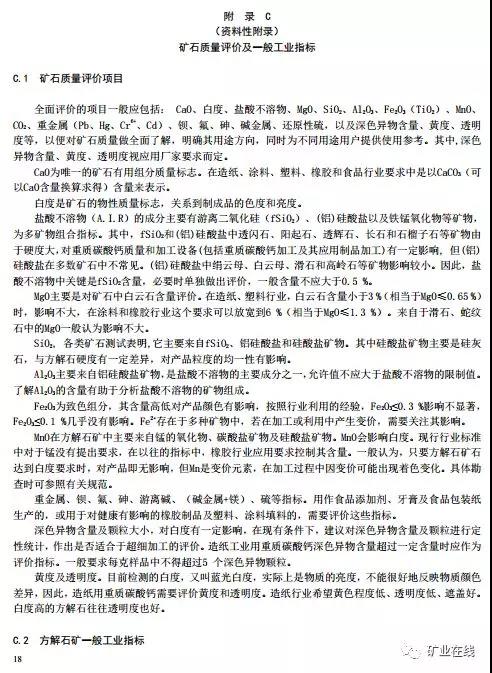
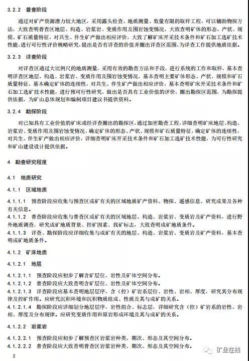
1、《方解石矿地质勘查规范》(报批稿)




































2、《钒矿地质勘查规范》(报批件)























3、《硅灰石、透辉石、透闪石、长石矿产地质勘查规范》(报批件)
























4、《蓝晶石、红柱石、矽线石矿产地质勘查规范》(报批件)






















5、《石膏、天青石、硅藻土矿产地质勘查规范》(报批件)





















6、《石墨、碎云母矿产地质勘查规范》(报批件)
























以上文档的下载地址如下:


https://pan.baidu.com/s/1-9n-QqoVUDiYNyfp-rRtIg


复制到浏览器即可。


Baidu
map