欢迎来到内蒙古矿业协会官方网站!今天是:

信息交流 Information exchange

当前位置:首页>信息交流>绿色矿山

绿色矿山

《内蒙古自治区矿产资源总体规划(2016-2020年)》

来源:发表时间:2018-07-16 浏览次数:7892   关闭

11月30日,内蒙古国土资源厅发布了《内蒙古自治区矿产资源总体规划(2016-2020年)》(以下简称《规划》),作为未来5年内蒙古矿产资源勘查、开发利用与保护的指导性文件。

一、内蒙古资源现状



内蒙古自治区矿产资源丰富,是我国重要的矿产资源大省。全区有43种矿产的保有资源储量居全国前三位,其中天然气、铀、煤、铅、锌、银、稀土、铌、锗、普通萤石、晶质石墨等矿产是我区的优势矿产,是我国重要的能源、有色金属冶炼和煤化工基地。

内蒙古煤炭资源特别丰富,全区煤炭勘查累计估算资源总量为8518.80亿吨,其中保有资源储量为4110.65亿吨,居全国第一位,预测储量12000亿吨,仅次于新疆地区,屈居第二位。


内蒙古大部分的煤炭资源储量集中分布于鄂尔多斯市的东胜煤田和准格尔煤田、锡林郭勒盟的胜利煤田和白音华煤田、呼伦贝尔市的陈巴虎煤田、通辽市的霍林河煤田。


其中,霍林河煤矿是中国建成最早的现代化露天煤矿;准格尔煤田是中国最大的露天开采煤田;东胜煤田与陕西神府煤田合称东胜—神府煤田,是世界七大煤田之最。


有色金属和贵金属矿产资源分布集中,有色金属以铜、铅、锌、锡、钼矿为主,贵金属以金、银为主,集中分布于中西部狼山—乌拉山地区和东部的大兴安岭中南段,具有规模化开采的天然禀赋条件。


稀土资源得天独厚,已探明的稀土氧化物保有资源储量占全国98%以上,位居全国第一,具有占领国内市场的潜力。


非金属矿产种类繁多,分布广泛,多数可以保证国家与自治区经济发展的需要。



二、12个能源基地和38处重点勘查区


01

三大布局


根据自治区成矿地质条件、矿产资源赋存特点和环境承载能力,将自治区按呼包鄂协同发展、蒙西资源一体化发展、蒙东和谐发展3个地区各有重点、协调发展的方向进行布局。


02

12个能源资源基地


建设12个能源资源基地,推动矿山企业兼并重组,提高规模化集约化水平,争取国家在基础设施建设、资源配置、重大项目设置、财政资金投入及相关产业政策上给予重点支持。



03

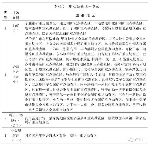
38处重点勘查区



以铀、铁、铜、铅、锌、金、银、稀土、稀有和分散元素矿产、晶质石墨等为勘查主矿种,划定了38处重点勘查区,其中包括东胜、通辽、等15处国家级重点勘查区。


重点勘查区要引导各类资金投入,加大找矿力度,力争实现找矿突破。


三、重点矿区与限制开采区


01

重点矿区


以战略性矿产或区域优势特色矿产为主,选取自治区境内资源储量大、资源条件好、具有开发利用基础、对自治区以至全国矿产资源安全供应有重要作用的大(中)型矿产地和矿区82个,划定为自治区重点矿区。


以重点矿区为引导,有针对性的打造特色产业基地。



02

限制开采区



受经济、技术、安全、环境等多种因素的制约,将对矿产资源开发利用活动实行一定限制的区域划定为限制开采区。


本轮规划的限制开采区主要是受国家产业政策调控,国家规定实行保护性开采的特定矿种分布区域,作为资源保护区进行管理,划定太仆寺旗白石头洼钨矿、东乌旗沙麦钨矿、白云鄂博稀土矿区3个限制开采区。


限制开采区要严格控制采矿权的设置数量、矿山开采规模、开采总量,采矿权新立、变更要严格按照矿山准入条件,进行规划论证与审查。



03

禁止开采区



非经国务院授权的有关主管部门同意,不得在以下地区开采矿产资源:


(1)港口、机场、国防工程建设设施圈定地区以内;


(2)重要工业区、大型水利工程设施、城镇市政工程设施附近一定距离以内;


(3)铁路、重要公路两侧一定距离以内;


(4)重要河流、堤坝两侧一定距离以内;


(5)国家划定的自然保护区、重要风景名胜区,国家重点保护的不能移动的历史文物和名胜古迹所在地;


(6)国家规定不得开采矿产资源的其他地区。



04

储备基地



落实国家矿产资源战略储备要求,对国民经济具有重要价值的铀矿区进行储备。对于储备矿产地,严格保护和监管。


四、绿色:矿业转型升级与绿色发展




01

开发利用结构调整



新建矿山要严格按照最低生产建设规模要求,严格执行自治区矿业开发准入条件,规范设计开采方案和机械化生产。


褐煤开采井工矿规模不低于300万吨/年、露天矿不低于500万吨/年;其它煤种井工不低于120万吨/年、露天矿不低于300万吨/年。


新建非煤矿山一个矿床设置一个矿山企业,规模不低于相应矿种最低开采规模。


凡是已设立的低于最低开采规模的矿山应积极进行技术改造和开采结构调整,尽快达到最低开采规模要求,达不到最低开采规模的矿山应按照市场淘汰规则,逐步有序退出。



02

全面推动绿色矿山建设



建立健全国家级、自治区级、盟市级三级绿色矿山管理体制与机制,逐步建立和完善分地域、分规模、分矿种的绿色矿山建设标准、评价指标体系和相关管理办法。


按照绿色矿山标准建设的矿山企业,享受国家和自治区关于发展绿色矿业、建设绿色矿山工作的有关法律法规允许的在资源配置、建设用地、税收减免等方面的优惠政策。


打造鄂尔多斯和赤峰2个绿色矿业发展示范区,引领和带动全区传统矿业的转型升级。


力争到2020年,建设50座国家级绿色矿山,一半以上的大中型矿山企业达到相应级别绿色矿山建设要求,小型矿山企业能按照绿色矿山条件严格规范管理。



Baidu
map